
北斗SoC芯片加持ROS全新操作系統,開機就能達到秒級固定
五星十六頻
衛星多 信號強
全星座全頻點接收,支持五星十六頻信號解算;全面支持北斗三號,實現瞬時收星50+
超級續航,強勁動力
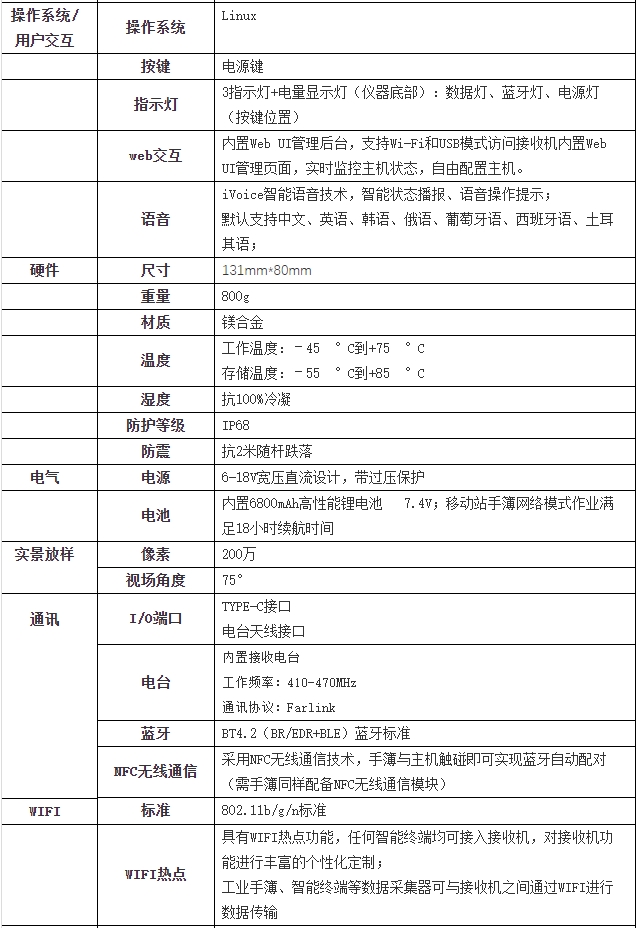
內置6800mAh高性能鋰電池,移動站手簿模式18小時超長續航,Type-C+PD極速閃充, 支持充電寶供電方案,滿足更高強度作業需求。
內置電臺,遠距接收
全新Far-link電臺通訊技術,極大提升信號接收靈敏度,可實現內置電臺遠距離接收。
慣導測量,精準鎖定
60°超大測角,200Hz超高更新率,比傳統測量效率提升30%,無需對中,點到即測。
本資料僅供參考,為了不斷提高產品性能,本網站中所有圖片及性能參數如有改動,恕不另行通知,敬請諒解!本公司保留對所有圖片和技術參數的最終解釋權。

